阿尔茨海默病(Alzheimer’s Disease,AD)和帕金森氏病(Parkinson’s Disease,PD)是最主要的两种神经退行性疾病,其发病机制尚未阐明,临床更缺少有效的治疗手段。神经炎症是这两种退行性疾病的重要特征,也是疾病发生发展的重要原因,然而神经炎症在疾病过程中的发生机制并不清楚。
1.2021年8月,程金波教授以第一和通讯作者在国际顶级期刊Science子刊Science Advances(中科院1区Top期刊,IF=14.9)发表了在AD致病机制方面的研究成果。该项研究首次明确了钙稳态调节蛋白Calhm2在小胶质细胞激活中的重要作用,丰富和拓展了AD领域中的钙稳态理论,揭示了神经炎症发生的分子机制,为靶向神经炎症治疗AD提供了重要靶点和潜在的干预策略。

2. 近日,程金波教授团队关于钙稳态调节蛋白Calhm2的进一步研究工作成果以“Deletion of Calhm2 alleviates MPTP-induced Parkinson’s disease pathology by inhibiting EFHD2-STAT3 signaling in microglia”为题发表在国际医学著名期刊Theranostics(中科院1区Top期刊,IF=11.6)上。


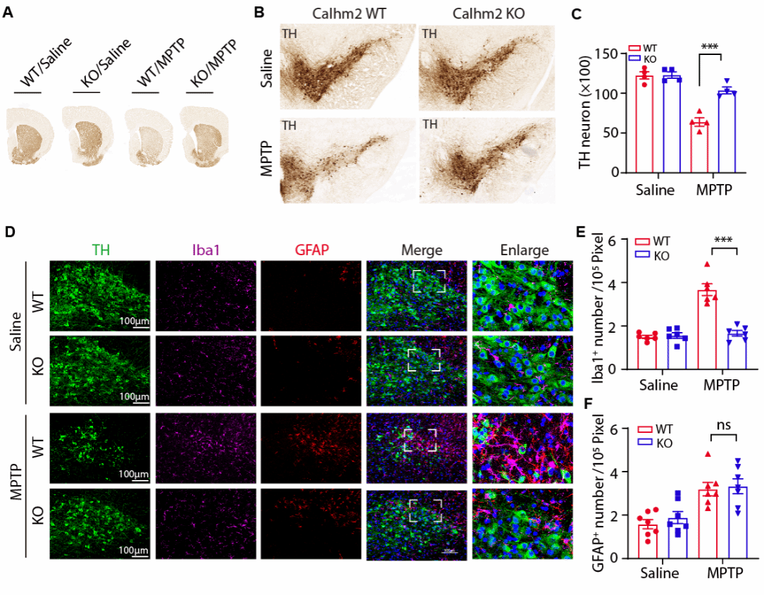
图1 Calhm2敲除改善PD模型小鼠的病理损伤
该项研究利用 Calhm2敲除小鼠、小胶质细胞条件性敲除小鼠和神经元条件性敲除小鼠,结合PD小鼠制备模型,首次明确Calhm2参与PD过程中小胶质细胞的激活和神经炎症的产生。Calhm2全身敲除或小胶质细胞特异性敲除可以有效抑制PD模型小鼠脑内的神经炎症和神经损伤,改善PD模型小鼠的运动障碍 (图1)。通过构建Calhm2-HA转基因小鼠以及结合质谱分析方法,发现Calhm2可以与EFhd2相互作用,并介导下游STAT3信号通路的活化,从而调控小胶质细胞的炎症反应 (图2)。

图2 Calhm2调控小胶质细胞激活参与PD进程的分子机制示意图
本项研究工作首次明确Calhm2介导的神经炎症参与PD的疾病进程,抑制Calhm2介导的神经炎症可以有效改善PD模型小鼠的病理损伤和运动障碍。
结合以上两项工作,研究进一步揭示了Calhm2参与小胶质细胞激活的分子机制,为药物干预AD和PD提供了重要的分子靶点,为临床AD和PD的防治提供了新策略。
中央民族大学硕士生薄雪娜是本文第一作者,安徽医科大学(军事医学研究院联合培养)硕士生谢非为共同第一作者。程金波教授和学校特聘教授、军事医学研究院袁增强研究员为共同通讯作者。本项工作得到国家自然科学基金重点项目以及面上项目等项目的联合资助。
程金波教授一直从事神经系统疾病的致病机制与干预研究,前期开展的研究已发现小胶质细胞在神经炎症发生以及神经系统疾病中发挥重要作用(Science Advances, 2021, IF=14.9;Autophagy, 2020, IF=16.0;Cell Death and Differentiation, 2017, IF=15.8;Journal of Neuroinflammation, 2020, 2021, IF=9.5)。

程金波教授
程金波教授2019年9月作为优秀人才从军事医学研究院进入久久小说
任教,硕士生导师,任教以后,先后获得国家自然科学基金面上项目2项、军队重大项目子课题等项目。
(程金波供稿,周宜君审校)